Synthesis

Additive Synthesis

When we create new sounds out of the addition of basic sinusoids, that's called additive synthesis. Let's review some basic "recipes" for some familiar waveforms that are the result of basic additive synthesis. That is, we'll build everything by combining simple sinusoids.

Recall the basic formula for a real-valued sinusoid:

$ A\ sin(\omega_{0}t + \phi)$

                
        import numpy as np
        from IPython.display import Audio
        %run hide_toggle.ipynb
        from scipy.io.wavfile import read
        import matplotlib.pyplot as plt

        A = 1.0
        fs = 44100
        f0 = 20
        s = 1
        t = np.arange(0,fs*s)
        phi = np.pi/2

        tone = A * np.sin(2 * np.pi * f0 * t/fs + phi)

        plt.plot(tone)
                
                
synthesis
                
        def genSine(f=None, t=1, A=1, phi=0, fs=44100):
            """
            Inputs:
            A (float) = amplitude of the sinusoid
            f (float) = frequency of the sinusoid in Hz
            phi (float) = initial phase of the sinusoid in radians
            fs (float) = sampling frequency of the sinusoid in Hz
            t (float) = duration of the sinusoid (in seconds)
            Output:
            The function should return a numpy array
            x (numpy array) = The generated sinusoid (use np.cos())
            """
            import numpy as np
            A = float(A)
            f = float(f) 
            float(phi)
            fs = float(fs)
            t = float(t) 

            x = A * np.sin(2*np.pi*f*np.arange(0,t,1/fs) + phi)
            return(x)

        x = genSine(80)
        plt.plot(x)
                
            
synthesis
                
        Audio(x, rate=44100)
                
            
                
        y = genSine(110)
        Audio(y, rate=44100)
                
            
                
        z = x + y

        plt.subplot(3,1,1)
        plt.tight_layout()
        plt.plot(x[0:10000])
        plt.ylim((-2,2))
        plt.title('first sine')

        plt.subplot(3,1,2)
        plt.plot(y[0:10000])
        plt.ylim((-2,2))
        plt.title('second sine')

        plt.subplot(3,1,3)
        plt.plot(z[0:10000])
        plt.ylim((-2,2))
        plt.title('combined waveform')
                
            
synthesis
            
        Audio(z, rate=44100) #listen to combined sinusoid
                
            
synthesis

The resulting audio of two sounds added together will always equal (percpetually) those two independent sounds now sounding simultaneously. (However, if the sinusoids are integer multiples of each other, they may be perceived as a single sound with multiple harmonics.)

We can demonstrate this with real audio samples:

                
        (fs, x) = read('../audio/flute-A4.wav')
        (fs2, x2) = read('../audio/cello-double.wav')
        Audio(x, rate=44100)
                
            
                
        x2 = x2[0:x.size]
        Audio(x2, rate=44100)
                
            
                
        z = x + x2
        Audio(z, rate=44100)
                
            

Complex Tones

A complex tone is any signal that can be described as periodic, and as made up of more than one sinusoidal component.

Pitch perception of complex tones

Harmonic signals

synthesis
synthesis

Inharmonic signals

synthesis

Noise & Non-Musical Sounds

ALL complex sounds can be represented as a sum of sinusoidal signals or components.

The process by which a complex wave is decomposed (broken up) into a set of component sinusoids is referred to as Fourier analysis. (Coming later in the semester.)

We can create simple "recipes" for the most basic of complex waveforms, which are the combination of specific combinations of a fundamental sinusoid and various integer multiples (in Hz)

Below is a table for comparing a pure tone, and 3 complex (artificial) waveforms, showing which harmonics are present and at which amplitudes:

Waveshape a1 a2 a3 a4 a5 a6 a7 a8 a9 aN General Rule
Sine 1 0 0 0 0 0 0 0 0 ... $f_0$ only
Sawtooth 1 1/2 1/3 1/4 1/5 1/6 1/7 1/8 1/9 ... $1/x$
Square 1 0 1/3 0 1/5 0 1/7 0 1/9 ... $1/x$ for odd $x$
Triangle 1 0 -1/9 0 1/25 0 -1/49 0 1/81 ... $1/x^2$ for odd $x$, alternating + and -

Sawtooth Waves

The recipe for sawtooth waves is to add together sine waves that are integer multiples of the fundamental frequency. The amplitude for each new (added) frequency will be the inverse of that multiple.

Let's begin by writing a simple function that will make use of our genSine function to combine sinusoids.

                
        # Review numpy notebooks for how to use the "stack" function
        import numpy as np
        x = np.arange(1,11)
        y = np.arange(11,1,-1)
        
        z = np.stack((x,y), axis=0) #change axes between 0 and 1 to see effect
        z
                
            
array([[ 1, 2, 3, 4, 5, 6, 7, 8, 9, 10], [11, 10, 9, 8, 7, 6, 5, 4, 3, 2]])
                
        z.sum(axis=0)
                
            
array([12, 12, 12, 12, 12, 12, 12, 12, 12, 12])>
                
        def addSines(numSines = None, f0 = None, t=1):
            '''function that will take the genSine function, and add integer multiples to continuousy synthesize a new 
            waveform. 
            
            numSines = the number of integer multiples of our original sinusoid (1 = s x 1; 2 = s x 2; 3 = s x 3, etc.)
            f0 = parameter to pass to the original genSine function (i.e., the frequency of the original sinusoid.)'''
            
            int(numSines) if numSines > 0 else False
            
            
            f0s = f0 * np.arange(1,numSines+1)
            #OR:
            #f0s = [(f0 * i) for i in range(1,numSines+1)]
            #np.stack creates rows (or columns) of arrays so long as they are same length:
            saw = np.stack([genSine(f=i,t=t) for i in f0s])
            return saw.sum(axis=0)
            #OR:
            #return np.sum(saw, axis=0)

        #Here I copy mine in manually because my genSine function was in a parallel subdirectory
        def genSine(f=None, t=1, A=1, phi=0, fs=44100):
            """
            Inputs:
            A (float) = amplitude of the sinusoid
            f (float) = frequency of the sinusoid in Hz
            phi (float) = initial phase of the sinusoid in radians
            fs (float) = sampling frequency of the sinusoid in Hz
            t (float) = duration of the sinusoid (in seconds)
            Output:
            The function should return a numpy array
            x (numpy array) = The generated sinusoid (use np.cos())
            """
            import numpy as np
            A = float(A)
            f = float(f) 
            float(phi)
            fs = float(fs)
            t = float(t) 
            
            x = A * np.sin(2*np.pi*f*np.arange(0,t,1/fs) + phi)
            return(x)


        addSines(10, 5)
                
            
array([ 0. , 0.03918068, 0.07836026, ..., -0.11753766, -0.07836026, -0.03918068])
                
        import matplotlib.pyplot as plt
        plt.plot(addSines(10,5))
                
            
synthesis

OK, so notice what's happening along the y-axis here with regard to amplitude. We are effectively generating what approaches a (inverse) sawtooth wave. Of course, when we add the waves together, the amplitudes get larger and larger. In this case, we summed of all the harmonics without scaling their amplitudes (we added all the sine components but each with equal amplitudes). The size of the amplitudes is supposed to shrink each time by a factor of 1/n where n is the integer multiple. So, we should modify our function...

Note: The following hidden cells can be helpful to review if you didn't read the stuff about multidimensional arrays in numpy:

                
        a = np.array([[0,1,2,3,4],[5,6,7,8,9]])
        b = np.array([1,2])
        c = b.reshape(2,1)
        #print(c)

        d = a*c
        #print(d)

        def approach_saw(numSines=None, f0=None, t=1):
            '''function that will take the genSine function, and add integer multiples to synthesize a new 
            sawtooth-like waveform. 
            
            numSines = the number of integer multiples of our original sinusoid (1 = s x 1; 2 = s x 2; 3 = s x 3, etc.)
            f0 = parameter to pass to the original genSine function (i.e., the frequency of the original sinusoid.)'''
            
            int(numSines) if numSines > 0 else False
            #Option 1: using list comprehensions with a zip iterator
            
        #     mults = np.arange(1,numSines+1)
        #     f0s = list(mults * f0)
        #     As = list(1/mults)
        #     saw = np.stack([genSine(f = i, A = j, t = t) for (i,j) in zip(f0s,As)])
            
            
            #OR: Option 2: multiplying matrices (i.e., multidimensional arrays)
            
            #list of integer multiples starting with fundamental (1)
            mults = np.arange(1,numSines+1)
            #1-dim array of amplitudes for each successive harmonic
            As = 1/mults
            #multiply fundamental by array of harmonics 
            freqs = mults * f0
            #generate multidimensional array of sinusoids all at amplitude 1
            sines = np.stack([genSine(f = i, A = 1, t = t) for i in freqs])
            #multiply 1d-array of amplitudes by multidimensional array of sinusoids to scale amplidudes
            saw = As.reshape(numSines,1)*sines
            
            return np.sum(saw, axis=0)


        x = approach_saw(10,5,1) #10 integer multiples of 5hz tone over 1 second
        t = np.arange(x.size)/44100 
        plt.plot(t,x) # plotted with respect to time instead of samples.
                
            
synthesis

We can make a bit longer sawtooth wave, and then play it. Because there are a lot of harmonics, we have to be careful with amplitude, so we'll scale it down and listen on computer with LOW volume first!

                
        # OK, but we can't hear a 5Hz tone, so let's go back to our 60Hz tone and hear the difference...
        x = approach_saw(10,60,1) #10 integer multiples of 60hz tone over 1 seconds
        plt.plot(t, x)
                
            
synthesis

The more multiples we give, the harsher the sound, because the more harmonics are being added. The fewer multiples we add, the closer to a sine wave. (Careful: A sound with more harmonics will be louder than a sound with fewer harmonics! The Audio function is automatically normalizing, but it's still a good idea to keep volume down since a sine will be much quieter than a saw, and higher frequencies will sound louder than lower ones)

                
        x = approach_saw(10,60,2) #increase to two seconds for listening
        Audio(x, rate=44100)    
                
            

Listen to how the timbre changes as you add more and more harmonics....

                
        x = approach_saw(20,60,2) #increase to two seconds for listening
        Audio(x, rate=44100)   
                
            
                
        x = approach_saw(20,1000,2) #increase to 1000 Hz and two seconds for listening
        Audio(x, rate=44100)  
                
            

Square and Triangle Waves

Both square and triangle waves have no even-numbered harmonics. They are made up only of odd-numbered harmonics. The difference between the two is in the amplitude curves of the harmonics (or the magnitude of each harmonic present). Triangle waves have a much sharper cutoff in the amplitudes of the harmonics. While it also only has odd harmonics, every-other harmonic present is 180 degrees out of phrase.

We can make a square wave function by modifying our sawtooth function to only include the odd-numbered harmonics:

                
        def wav_square(numSines=None, f0=None, t=1):
            '''function that will take the genSine function, and add integer multiples to synthesize a new square
            waveform. 
            
            numSines = the number of integer multiples of our original sinusoid (1 = s x 1; 2 = s x 2; 3 = s x 3, etc.)
            f0 = parameter to pass to the original genSine function (i.e., the frequency of the original sinusoid.)'''
            import numpy as np
            
            #list of integer multiples starting with fundamental (1) but EVERY OTHER
            mults = np.arange(1,numSines+1,2)
            #1-dim array of amplitudes for each successive harmonic
            As = 1/mults
            #multiply fundamental by array of harmonics and convert to iterable
            freqs = mults * f0
            #generate multidimensional array of sinusoids all at amplitude 1
            sines = np.stack([genSine(f = i, A = 1, t = t) for i in freqs])
            #multiply 1d-array of amplitudes by multidimensional array of sinusoids to scale amplidudes
            saw = As.reshape(As.size,1)*sines
            
            return np.sum(saw, axis=0)
        
        plt.plot(wav_square(200,5))
                
            
synthesis
                
        Audio(wav_square(200,100), rate=44100) 
                
            
                
        def wav_triangle(numSines=None, f0=None, t=1):
            '''function that will take the genSine function, and add integer multiples to synthesize a new square
            waveform. 
            
            numSines = the number of integer multiples of our original sinusoid (1 = s x 1; 2 = s x 2; 3 = s x 3, etc.)
            f0 = parameter to pass to the original genSine function (i.e., the frequency of the original sinusoid.)'''
            import numpy as np
            int(numSines) if numSines > 0 else False
            #only need to calculate every-other harmonic:
            freqs = f0* np.arange(1,numSines+1,2)
            #for now, this is easiest convert list-comprehension output to array:
            As = np.array([1/((-1)**i * (2*i+1)**2) for i in range(0, len(freqs))])
            sines = np.stack([genSine(f = i, A = 1, t = t, fs=10000) for i in freqs])
            tri = As.reshape(As.size,1)*sines
            return tri.sum(axis=0)

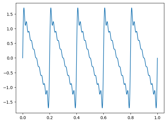
        tri10 = wav_triangle(5,10)
        plt.plot(np.linspace(0,1,len(tri10)),tri10)
                
            
synthesis
                
        #make a 2s long 60 Hz tone so we can hear
        tri60 = wav_triangle(5,1100,2)
        Audio(tri60, rate=10000)